驴友网
手机版
下载户外驴友app
旅游线路早知道
QQ登录
微信登录
找回密码
您好,请
登录
注册
搜索
搜索
热搜:
徒步
|
自驾
|
骑行
|
线路
|
爬山
|
郊游
|
交友
|
溯溪
|
穿越
|
本版
文章
帖子
驴友群
用户
180-2886-2882
驴友网
穷游
去西藏
旅游新闻
中国旅游景点
旅行吧
驴友之家
Space
旅游专辑
驴友群
Group
签到
驴友社区(论坛)
驴友论坛
快捷导航
驴友社区
›
户外社区
›
大厅广场
›
驴友网:邢台女驴友雪天登山殒命[蜡烛]
返回列表
驴友网:邢台女驴友雪天登山殒命[蜡烛]
[复制链接]
tyygto
发表于 2014-2-10 23:22
|
显示全部楼层
|
阅读模式
穷游【邢台女驴友雪天登山殒命[蜡烛]】2月5日一群驴友结伴在河北邢台县西部登山,由于一直在降雪,一女性驴友不慎失足摔下去,头部撞到台阶后经抢救无效去世。该驴友网名"雨过天晴",在邢台某幼儿园工作。
http://t.cn/8FCUxBf
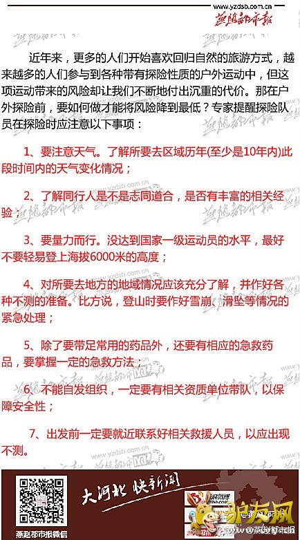
貌似蓬勃发展的户外运动在此时或许要驻足反思!户外运动前要注意下图这些细节!
回复
使用道具
举报
提升卡
置顶卡
沉默卡
喧嚣卡
变色卡
抢沙发
千斤顶
显身卡
返回列表
高级模式
B
Color
Image
Link
Quote
Code
Smilies
您需要登录后才可以回帖
登录
|
注册
本版积分规则
发表回复
回帖并转播
回帖后跳转到最后一页
tyygto
裸奔驴友 ↑九品↑
0
关注
1
粉丝
89
帖子
推荐阅读
更多+
0
刚跑完一场“平安马拉松”
武当山徒步路线太友好 难度适中,新手也能
湖北旅游
2026-04-22
女驴友逆行武功山,遭遇神秘“鬼迷路”,失
旅游新闻
2026-04-22
为什么老驴友都不建议去川藏线找旅游搭子?
去西藏
2026-04-22
驴友为救人坠崖身亡!150米绝壁坠落,曾清
旅游新闻
2026-03-31
会员达人
更多+
驴友网官网
主题:1822
积分:33870
旅行箱
主题:18
积分:4622
旅行家天堂网
主题:1299
积分:8585
驴友-Cts
主题:1269
积分:7316
驴友户外
主题:1235
积分:8166
广告位
快速回复
返回顶部
返回列表